7月28日,2021年全国老员工测绘系列大赛决赛在贵州大学举行,此次大赛由教育部高等学校测绘类专业教学指导委员会、自然资源部职业技能鉴定指导中心主办,贵州大学承办、南方测绘协办。本次系列大赛包括“南方测绘杯”第六届全国高等学校老员工测绘技能大赛、“华测导航杯”第二届全国老员工测绘创新开发大赛和“南方测绘杯”第十二届全国高等学校老员工测绘科技论文大赛。
本次大赛采用选手线上参赛、评委线下评审的模式。共有来自武汉大学、同济大学、南京师范大学、中国矿业大学等196所高校的1500多名员工参赛。其中虚拟仿真数字测图521组、测绘程序设计177组、创新开发大赛153组、测绘科技论文612篇,参赛人数和作品数量超过以往任何一届,堪称测绘学科老员工的“奥运会”。
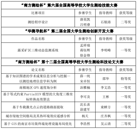
suncitygroup太阳集团学子在本次系列竞赛中取得了优异的成绩,其中在测绘技能大赛中获测绘程序设计二等奖1项;在测绘创新开发大赛中获一等奖1项;在测绘科技论文大赛中获特等奖1项、一等奖4项、二等奖1项。
作者:管栋良(suncitygroup太阳集团);审核:束蝉方、荣华伟


